Ghee Yong Enterprises Sdn. Bhd.

 
   
 
 
 

PERSATUAN PENIAGA 
MOTOSIKAL DAERAH MUAR

ÂéÊôĦÍгµÉ̹«»á                                           PPM - 007 - 01 - 23122013

 


Address:

82 - 41 ( Tingkat 2 ), Jalan Bakri,
84000 Muar, Johor.





主席 鍾明石 0196671358

副主席 魏福明 0126398819

总务 陈国平 0127463555

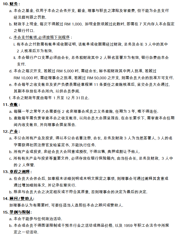
财政 魏献旺 0126082810

执行秘书 0126123758, 0126120918

GPS 地标 : E : 2.048561 / N : 102.583813
Website: motormuar.mbiz.my
Email
: motormuar@gmail.com





  

 

 

 

麻 属 电 单 车 商 公 会 章 程
( 2018 年修订版 )

 

 

 

 

 
 

 

?Copyright 2013-2018. PERSATUAN PENIAGA MOTOSIKAL DAERAH MUAR
麻属摩托车商公会 PPM/J 1723/02 ( 2 ). All rights reserved. 
Address: 
82 - 41 ( Tingkat 2 ), Jalan Bakri, 84000 Muar, Johor.
Visitor Hits: 
Website Hit Counter

 

QRCode